Execution
All processing, whether an effector invocation or a policy cycle, are tracked as tasks. This allows several important capabilities:
- active and historic processing can be observed by operators
- the invocation context is available in the thread, to check entitlement (permissions) and maintain a hierarchical causal chain even when operations are run in parallel
- processing can be managed across multiple management nodes
Some executions create new entities, which can then have tasks associated with them, and the system will record, for example, that a start effector on the new entity is a task associated with that entity, with that task created by a task associated with a different entity.
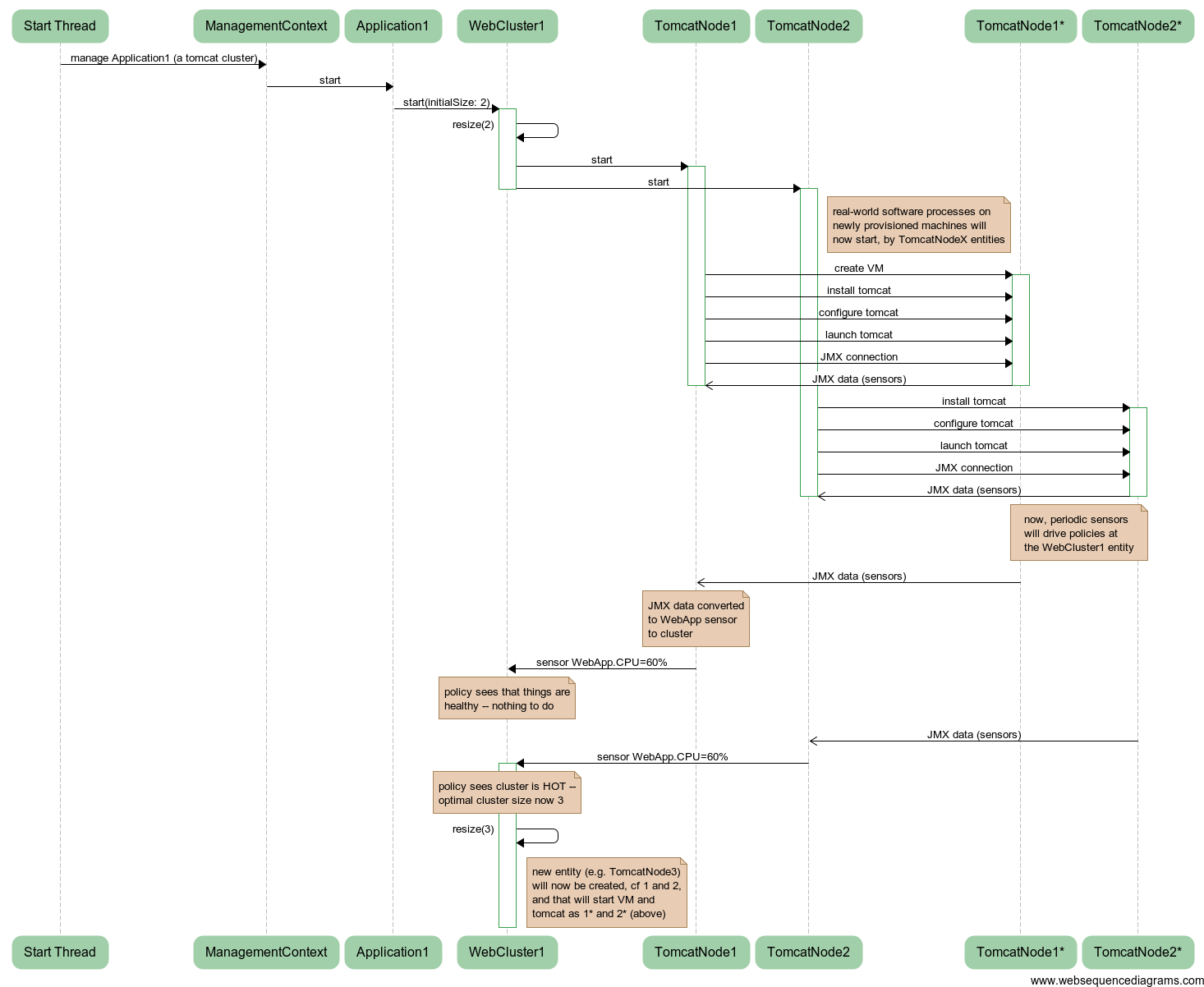
The execution of a typical overall start-up sequence is shown below:
Integration
One vital aspect of Brooklyn is its ability to communicate with the systems it starts. This is abstracted using a driver facility in Brooklyn, where a driver describes how a process or service can be installed and managed using a particular technology.
For example, a TomcatServer may implement start and other effectors using a TomcatSshDriver which inherits from JavaSoftwareProcessSshDriver (for JVM and JMX start confguration), inheriting from AbstractSoftwareProcessSshDriver
(for SSH scripting support).
Particularly for sensors, some technologies are used so frequently that they are
packaged as feeds which can discover their configuration (including from drivers). These include JMX and HTTP (see JmxFeed and HttpFeed).
Brooklyn comes with entity implementations for a growing number of commonly used systems, including various web application servers, databases and NoSQL data stores, and messaging systems.
